C
CapSolar
首页
关于我们
服务
项目案例
工具
知识
新闻
联系我们
TH
EN
ZH
首页
关于我们
服务
项目案例
工具
知识
新闻
联系我们
TH
EN
ZH
← 返回新闻
新能源
2026年4月8日
太阳能组件持续减重同时功率提升
来源: PV Magazine
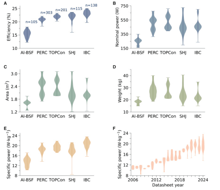
一项国际研究发现,商用硅太阳能组件的比功率从2000年代初的8.5瓦/公斤增加到今天的23.6瓦/公斤,这得益于组件设计、双面技术和温度管理方面的进步。研究人员强调玻璃和框架是组件重量的主要组成部分
来源:
PV Magazine
阅读原文 ↗
相关新闻
新能源
2026年4月22日
马尔代夫最大的漂浮太阳能阵列正式上线
新能源
2026年4月22日
美国初创公司宣布合作提供国产钙钛矿-硅叠层太阳能组件
新能源
2026年4月22日
研究发现,没有证据表明太阳能电池板存在 PFAS 浸出